找回密码
 免费注册

微信扫码登录

QQ登录

只需一步,快速开始

查看: 1509|回复: 3

2008环球杯全国自行车联赛报名开始啦!

[复制链接]

4

主题

9

回帖

3 小时

在线时间

麻衣百姓

积分
86
发表于 2008-6-5 03:01:29 | 显示全部楼层 |阅读模式

亲,以车会友,扩大圈子。注册一下吧?

您需要 登录 才可以下载或查看,没有账号?免费注册

×
2008环球杯全国自行车联赛报名开始啦!

自去年成功举办环球杯全国自行车联赛以来,为继续推动中国自行车运动的发展,倡导全民健身运动。广州环球自行车工业有限公司全力筹备08年全国自行车联赛。由广州环球自行车工业有限公司主办,骑士网络策划推广的08年环球杯全国自行车联赛将在广州、杭州富阳及北京拉开战幕。赛事总奖金额近30万。本次比赛将增加个人计时赛(即公路TT赛)及速降赛的比赛,更有专业组(非UCICCA等专业自行车组织机构注册之相对专业选手)比赛供广大车迷欣赏、学习,激情不断,精彩连连。赛事计划如下:

1赛事名称:2008环球杯全国自行车联赛   
2组织机构    a)    主办单位:广州环球自行车工业有限公司  
          彥豪金屬工業股份有限公司
         建大股份有限公司

    b)    承办单位:广州市自行车运动协会


浙江省杭州富阳运动休闲委员会


浙江省杭州富阳受降镇人民政府

    c)    协办单位:杭州正凯贸易有限公司
          浙江省杭州富阳户外运动协会
   d
策划推广:骑士网络

3.比赛时间、地点



1.jpg


4、比赛内容: 2.jpg



备注:1.专业组实际参赛选手为相对专业选手,为增加比赛精彩程度并让更多的人能够参加到比赛中来,特设立该组别。鉴于本次赛事为业余赛事,故参加专业组比赛的选手必须为非UCICCA等专业自行车组织机构注册选手,退役车手、体校/体工队等非注册车手均可报名参加。2.“√”表示该赛站有此赛项,“X”表示该赛站无此赛项。


5、组别规定
5.1
大众组指骑行年龄在两年以下或刚刚接触自行车运动的骑行爱好者,有一定的骑行技巧及比赛经验,并未在历届UCC全国联赛或其他赛事(区县级及以上赛事)中获得过前15名的成绩(比赛少于15人除外)。

5.2
精英组指骑行年龄在两年以上的骑行爱好者,有较高的骑行技巧与参赛经验,并未在历届UCC全国联赛或其他赛事(地市级及以上赛事)中获得过前10名的成绩(比赛少于15人除外)。

5.3
专业组专门为退役车手、体校、体工队等车手设置,但上述参赛人员必须均未在CUICCA等专业自行车组织机构注册,对骑行年龄不做特定限制。

5.4
装备及技术

5.4.1
大众组:装备-头盔手套,并且符合刹车要求;技术-初级。

5.4.2
精英组:装备-头盔手套,并且符合刹车要求;技术-一般。

5.4.3
专业组:装备-头盔手套,车辆有较高要求;技术-丰富。


6
、报名途径

2008
环球杯全国自行车联赛报名途径:1.各地自行车专卖店/俱乐部等报名点报名;

2.
赛事组委会报名;




[ 本帖最后由 爱心汶川 于 2008-6-5 21:22 编辑 ]
风云信条:戴头盔,不喝酒,慢下坡。不抛弃队友,不放弃努力。

4

主题

9

回帖

3 小时

在线时间

麻衣百姓

积分
86
 楼主| 发表于 2008-6-5 03:02:05 | 显示全部楼层

2008环球杯全国自行车联赛报名规则:

2008环球杯全国自行车联赛报名规则:
1.报名资格:
1)所有心理健康、情绪稳定、未服用任何影响神智的饮品、酒类、药物、食物或保健品等身体健康和无视力、听力、语言、心脏病、高血压、心肌梗塞等任何影响比赛的身体疾病或障碍、热爱自行车运动、掌握自行车骑行及控制技能的业余自行车爱好者均可报名参赛,但必须符合下列“2)、3)、4)”之规定。
2)具备以下情况的职业、专业车手不具有参赛资格:
1)    中国自行车协会(CCA)及国际自盟(UCI)注册的专业车手、体校车手、体工队车手等;
2)    参加洲际比赛以及此级别以上的车队队员,包括UCI级比赛参加车手等;
3)    港、澳、台等地区自行车联会注册车手等;
4)    所有有参加专业赛事记录车手。
3)退役车手必须退役连续满3年及以上方可报名参加非专业组比赛,有参加专业赛事记录车手必须停赛连续3年以上且非UCI、CCA等注册车手方可报名参加非专业组比赛。
4)专业组参赛车手为退役车手、非CCA、UCI等注册的体校、体工队选手等,具备实力的业余爱好者也可报名参加该组比赛。
2.如何取得报名表:
(1)    全国各大城市的自行车专卖店/俱乐部领取(详细名单后附)。
(2)    骑士网络网站下载报名表www.riders.com.cn
(3)    致电赛事组委会010-64358424,010-81853635,通过E-mail或传真索取(即日起)

3.如何填写报名表:
(1)    所用报名参加者均必须用正楷体清晰填写以下信息:
1)    姓名、有效身份证件种类及号码(投保使用);
2)    有效邮寄地址及邮编(报名确认使用);
3)    有效联系电话(紧急或特殊情况下使用);
4)    有效邮箱地址(传递即时信息使用);
5)    报名表其他必须填写的信息。
(2)    在仔细阅读,如实、完整、清楚填写参赛报名表及其条款后,所有报名参赛者必须签名确认,否则视为无效报名。
4.提交哪些报名资料:
(1)    所有报名者报名时都须提供的资料有:
1)    有效身份证原件及复印件(无身份证者提供户口本、护照、警官证、军人证等)
2)    本人2张1寸证件照(彩色或黑白)。
(2)    报名费。
5.如何交费:
(1)    报名费:40元/人;  
(2)    交费后请妥善保管报名费收据或报名费汇款回执单。报名收据或汇款回执单是比赛现场领取竞赛管理卡的重要凭证之一。
(3)    比赛当天在检修、检录中发现车辆不合格的选手不得参加比赛,并凭相关单据准予退还报名费(扣除保险费用)。
(4)    参加一站比赛的一个赛项或者同时参加多个赛项的,都只需交纳一次报名费即可。参加多站比赛,需缴纳多站报名费。
6.确认报名的程序(非常重要)
(1)    组委会报名:  
1)    将填写完毕的报名表、报名资料等报名信息快递给赛事组委会报名负责人;按照组委会提供的信息将报名费汇款至组委会 (汇款前务必致电组委会,获取报名号,否则报名无效;报名号应该按照要求填写于汇款单附加信息及用途栏中,汇款手续费选手自理),完成报名并获得组委会传真的报名确认函(具体详见组委会报名流程)。
3.jpg

2)    比赛当天,在主会场签到区凭报名确认函及报名费汇款回执单领取参赛包(号码牌/布、计时器、竞赛管理卡、礼品等)。
3)    比赛当天必须凭竞赛管理卡进行签到、检录,然后进行比赛。领取饮用水、更换及退计时器等也必须使用竞赛管理卡。
(2)    报名点报名:
1)    将填写完毕的报名表、报名资料等报名信息与报名费交给自行车专卖店或俱乐部报名负责人,完成报名并获得报名费收据(具体详见报名点报名流程)。
4.jpg

2)    比赛当天在主会场签到区凭报名费收据领取参赛包(号码牌/布、计时器、竞赛管理卡、礼品等)。
3)    比赛当天必须凭竞赛管理卡进行签到、检录,然后进行比赛。领取饮用水、更换及退计时器等也必须使用竞赛管理卡。
7.其他相关事项
(1)    竞赛管理卡非常重要,请报名选手保管好报名费收据或者报名确认函及报名费汇款回执单,以便比赛日换领竞赛管理卡。
(2)    参加比赛的计时器押金为200人民币/个,请务必带够相应押金,其他物品一律不作抵押。
(3)    报名的详细问题欢迎咨询各地报名点负责人(06月07日报名开始后),也可以直接联系赛事组委会(即日起可电话咨询)。
(4)    组委会联系方式:
1)    电话:010-64358424; 010-81853635
2)    传真:010-84567285-615
3)    电子邮箱:uniriders@163.com  
4)    报名点联系人及联系方式(详见后附)
(5)    本规则最终解释权属于骑士网络所有。

8.保险事宜
(1)    所有参赛选手都将免费获得最高保额为RMB10万元的参赛日人身意外伤害保险。
(2)    试骑日(即比赛前一日),组委会不为选手提供人身意外伤害保险,请各位参赛选手在试骑当天务必注意个人安全,出现安全问题,主/承方、组委会等将不承担责任。


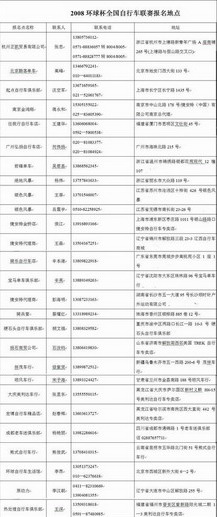
9.报名点联系人及联系方式

file:///C:/Documents%20and%20Settings/subowei/桌面/最新报名点%20图片.jpg
(更多报名点还在整理之中)

[ 本帖最后由 爱心汶川 于 2008-6-6 15:41 编辑 ]
5 - 复制.jpg
新增报名点.jpg
风云信条:戴头盔,不喝酒,慢下坡。不抛弃队友,不放弃努力。

7

主题

62

回帖

44 小时

在线时间

布衣骑士

积分
238
发表于 2008-6-5 08:56:37 | 显示全部楼层
先顶一下再说
风云信条:戴头盔,不喝酒,慢下坡。不抛弃队友,不放弃努力。

268

主题

1664

回帖

469 小时

在线时间

铜甲骑士

积分
3574

妙峰山浪迹天涯

发表于 2008-6-5 11:19:11 | 显示全部楼层
参加北京站
您需要登录后才可以回帖 登录 | 免费注册

本版积分规则

快速回复 返回顶部 返回列表